全国服务热线:

400-1089-880/17727627013

/
/
/
科鉴检测经验分享|广东省重点领域研发计划项目技术就绪度评价方法与注意事项指引
资讯分类

科鉴检测经验分享|广东省重点领域研发计划项目技术就绪度评价方法与注意事项指引

  • 分类:公司新闻
  • 作者:
  • 来源:
  • 发布时间:2024-10-26 15:39
  • 访问量:

【概要描述】
自十三五以来,技术就绪度(TRL)评估工作成为了整个广东省重点领域研发计划项目的亮点,技术就绪度评价工作如能扎实开展,有助于解决我国当前普遍存在的科研成果转化和落地的难题。

科鉴检测已为国家和广东省多项重点领域研发计划项目提供了项目技术就绪度评价服务,还包括项目中期检查测试、项目结题验收测试,覆盖功能性能测试、环境试验、可靠性试验、软件测评、安全与电磁兼容测试等方面。下面就广东省重点领域研发计划项目技术就绪度评价方法与注意事项作详细解读。













 










 









 










技术就绪度评价要求和标准



 





根据广东省重点领域研发计划项目申报指南的要求,立项时项目技术就绪度应不低于3级,结题时项目技术就绪度应至少提升3级以上,即不低于6级。技术就绪度通用等级定义及评价标准如下表所示:







自十二五国家科技部主管单位在重大科学仪器专项推广技术就绪度评估工作以来,技术就绪度概论和评价方法已在项目中试点开展并逐步推广,帮助项目单位初步了解和应用了该工具方法。广东省科技厅紧跟国家科技部门步伐,在省重点研发计划项目中也推出了技术就绪度评价规范并逐步推广使用。

工信部电子五所(中国赛宝实验室)被广东省科技厅指定为重点研发计划项目技术就绪度评估的审查专家单位,进一步优化了评价细则,逐步形成了一套明确的把关尺度。按照项目交付成果类型,将项目关键技术/成果分为一般硬件、软件、平台服务等类别开展TRL等级评价。在开展TRL评价时,根据项目技术成果类型,选择恰当的TRL评价类型及细则,进行技术就绪度评价。







01







一般硬件





“一般硬件”类型包括了大部分工业领域产品研发任务。如高端电子信息、先进制造与自动化、新能源与新材料等领域的硬件产品研发,以及与具体硬件相关的技术研究,评价细则见附件一。







02







软件





“软件”类型包括了所有领域的产品研发任务,如人工智能技术与软件、 工业领域软件处理工具、移动互联网和大数据领域的公共服务等,以及与具体软件相关的技术研究,评价细则见附件二。







03







平台服务





“平台服务”类型包括所有领域的能力建设及服务任务,如实验室建设、基地建设、支撑平台服务、协同创新机构建设等,评价细则见附件三。













 










 









 










技术就绪度评价注意事项



 





技术就绪度的本质是要求按照产品开发流程开展研发工作,识别、管控和解决好关键技术元素,使项目技术就绪度等级达到目标要求。要达到预期的技术就绪度级别需要注意以下工作要点:

(1)加强关键技术元素(对项目具有重大影响和技术风险的工作单元)的识别和管控,确保关键技术问题在规定的时间和经费目标内得到有效管控和解决,更好地解决国产化问题和卡脖子技术;

(2)形成一套设计、工程化、产业化成果文件,使科研成果物更加产品化(包括产品技术规格书、设计方案、工程化图纸、生产制造评估分析、成套工艺文件、实物照片视频及重大应用场景、销售证据等);

(3)通过第三方验收测试,出具报告作为验收的重要证据。通常地,应完成软件的功能性能测试、部件的功能性能测试/环境适应性验证、整机的功能性能测试/环境适应性验证/可靠性验证。

做好以上工作,技术就绪度就自然达到了。













 










 









 










技术就绪度评价过程中可能存在的问题



 





在开展审查前,科鉴检测为多个项目提供了技术就绪度评价辅导和所需证据的筹备(测试)和完善工作,保障了各项目顺利通过技术就绪度审查。科鉴检测根据已有的广东省重点领域研发计划项目的技术就绪度检查和验收经验,各项目承担单位在开展技术就绪度自评价的过程中可能会出现以下问题:







01







项目前期未组织进行系统梳理和统筹





当前绝大多数项目单位存在这个问题,主要是缺乏经验,不知道怎么梳理和统筹。在项目前期,根据任务书指标表和技术就绪度评价指引文件,项目牵头单位应组织梳理项目目标成果物并明确各课题单位提交的时间节点。在目标成果物梳理过程中,项目牵头单位应初步识别整个项目的关键技术元素,与各课题单位进行讨论和补充,最终确定项目关键技术元素。确定目标成果物清单时应高度关注关键技术元素对应的目标成果物,确保关键技术元素满足对应TRL等级要求,项目牵头单位应将最终确定的目标成果物清单分发到各课题进行确认,督促各课题按节点提交。只有这个环节管理好了,项目牵头单位才有工程化和产业化的文件基础,否则,牵头单位的成果物可能会一大片空白。







02







关键技术元素识别不准确和不充分





按照技术就绪度评价指引文件的要求,关键技术元素应设别为对项目具有重大影响和技术风险的工作单元。对于硬件产品,关键技术元素可以是核心部件;对于软件产品,关键技术元素可以是关键算法或软件模块;对于方法研究,关键技术元素可以是方法体系中的关键技术方法;对于平台服务,关键技术元素可以是重要设备、人员或场地的建立。关键技术元素识别不准确和不充分,可能导致遗漏的关键技术元素得不到充分管理和较好解决,成为卡住项目进度和达成项目目标的拦路虎。







03







未逐级评价,直接跨越到目标级别评价





典型常见的错误是结题验收前只针对目标级别的要求进行符合性说明。以“一般硬件”类评价细则举例,由于TRL6是针对产品正样(系统级)进行评价的,若只针对TRL6进行评价说明,会忽略TRL4关键功能试样/模块和TRL5产品初样(部件级)的工作,导致关键技术元素(核心部件)研制不力,造成项目延误或目标实现困难。正确的评价方式应该是逐级分析评价TRL4(关键功能试样/模块)、TRL5(部件级)、TRL6(系统级)。







04







佐证材料错误或缺失





出现这类问题的主要原因是项目单位对各技术就绪度等级的具体要求未理解透彻,导致提供了错误的证明材料或产生缺项。另一方面,部分由高校、科研院所牵头/参与的项目,对于各关键部件/技术的开发过程没办法做到像企业那么规范,在进行研发过程材料整理时也会出现证明材料错误或缺失的情况。







05







项目前期未组织进行系统梳理和统筹









图1 规范化的佐证材料归集

 













 










 









 










技术就绪度评价步骤



 





根据技术就绪度评价指引文件的要求,评价步骤如下表所示。完成评价后将该项目的“技术就绪度评价信息表”和逐级评价的佐证材料上传至“广东省科技业务管理阳光政务平台”,经过专业评价机构评审后给出最终的评审结论。

















 










 









 










科鉴检测服务案例



 





科鉴检测目前已为国家和广东省多项重点领域研发计划项目提供了项目技术就绪度评价服务,积累了众多工程经验,如有相关需求可联系科鉴检测 文武(咨询电话:18819463201),部分项目清单如下表3所示:





科鉴检测经验分享|广东省重点领域研发计划项目技术就绪度评价方法与注意事项指引

【概要描述】
自十三五以来,技术就绪度(TRL)评估工作成为了整个广东省重点领域研发计划项目的亮点,技术就绪度评价工作如能扎实开展,有助于解决我国当前普遍存在的科研成果转化和落地的难题。

科鉴检测已为国家和广东省多项重点领域研发计划项目提供了项目技术就绪度评价服务,还包括项目中期检查测试、项目结题验收测试,覆盖功能性能测试、环境试验、可靠性试验、软件测评、安全与电磁兼容测试等方面。下面就广东省重点领域研发计划项目技术就绪度评价方法与注意事项作详细解读。













 










 









 










技术就绪度评价要求和标准



 





根据广东省重点领域研发计划项目申报指南的要求,立项时项目技术就绪度应不低于3级,结题时项目技术就绪度应至少提升3级以上,即不低于6级。技术就绪度通用等级定义及评价标准如下表所示:







自十二五国家科技部主管单位在重大科学仪器专项推广技术就绪度评估工作以来,技术就绪度概论和评价方法已在项目中试点开展并逐步推广,帮助项目单位初步了解和应用了该工具方法。广东省科技厅紧跟国家科技部门步伐,在省重点研发计划项目中也推出了技术就绪度评价规范并逐步推广使用。

工信部电子五所(中国赛宝实验室)被广东省科技厅指定为重点研发计划项目技术就绪度评估的审查专家单位,进一步优化了评价细则,逐步形成了一套明确的把关尺度。按照项目交付成果类型,将项目关键技术/成果分为一般硬件、软件、平台服务等类别开展TRL等级评价。在开展TRL评价时,根据项目技术成果类型,选择恰当的TRL评价类型及细则,进行技术就绪度评价。







01







一般硬件





“一般硬件”类型包括了大部分工业领域产品研发任务。如高端电子信息、先进制造与自动化、新能源与新材料等领域的硬件产品研发,以及与具体硬件相关的技术研究,评价细则见附件一。







02







软件





“软件”类型包括了所有领域的产品研发任务,如人工智能技术与软件、 工业领域软件处理工具、移动互联网和大数据领域的公共服务等,以及与具体软件相关的技术研究,评价细则见附件二。







03







平台服务





“平台服务”类型包括所有领域的能力建设及服务任务,如实验室建设、基地建设、支撑平台服务、协同创新机构建设等,评价细则见附件三。













 










 









 










技术就绪度评价注意事项



 





技术就绪度的本质是要求按照产品开发流程开展研发工作,识别、管控和解决好关键技术元素,使项目技术就绪度等级达到目标要求。要达到预期的技术就绪度级别需要注意以下工作要点:

(1)加强关键技术元素(对项目具有重大影响和技术风险的工作单元)的识别和管控,确保关键技术问题在规定的时间和经费目标内得到有效管控和解决,更好地解决国产化问题和卡脖子技术;

(2)形成一套设计、工程化、产业化成果文件,使科研成果物更加产品化(包括产品技术规格书、设计方案、工程化图纸、生产制造评估分析、成套工艺文件、实物照片视频及重大应用场景、销售证据等);

(3)通过第三方验收测试,出具报告作为验收的重要证据。通常地,应完成软件的功能性能测试、部件的功能性能测试/环境适应性验证、整机的功能性能测试/环境适应性验证/可靠性验证。

做好以上工作,技术就绪度就自然达到了。













 










 









 










技术就绪度评价过程中可能存在的问题



 





在开展审查前,科鉴检测为多个项目提供了技术就绪度评价辅导和所需证据的筹备(测试)和完善工作,保障了各项目顺利通过技术就绪度审查。科鉴检测根据已有的广东省重点领域研发计划项目的技术就绪度检查和验收经验,各项目承担单位在开展技术就绪度自评价的过程中可能会出现以下问题:







01







项目前期未组织进行系统梳理和统筹





当前绝大多数项目单位存在这个问题,主要是缺乏经验,不知道怎么梳理和统筹。在项目前期,根据任务书指标表和技术就绪度评价指引文件,项目牵头单位应组织梳理项目目标成果物并明确各课题单位提交的时间节点。在目标成果物梳理过程中,项目牵头单位应初步识别整个项目的关键技术元素,与各课题单位进行讨论和补充,最终确定项目关键技术元素。确定目标成果物清单时应高度关注关键技术元素对应的目标成果物,确保关键技术元素满足对应TRL等级要求,项目牵头单位应将最终确定的目标成果物清单分发到各课题进行确认,督促各课题按节点提交。只有这个环节管理好了,项目牵头单位才有工程化和产业化的文件基础,否则,牵头单位的成果物可能会一大片空白。







02







关键技术元素识别不准确和不充分





按照技术就绪度评价指引文件的要求,关键技术元素应设别为对项目具有重大影响和技术风险的工作单元。对于硬件产品,关键技术元素可以是核心部件;对于软件产品,关键技术元素可以是关键算法或软件模块;对于方法研究,关键技术元素可以是方法体系中的关键技术方法;对于平台服务,关键技术元素可以是重要设备、人员或场地的建立。关键技术元素识别不准确和不充分,可能导致遗漏的关键技术元素得不到充分管理和较好解决,成为卡住项目进度和达成项目目标的拦路虎。







03







未逐级评价,直接跨越到目标级别评价





典型常见的错误是结题验收前只针对目标级别的要求进行符合性说明。以“一般硬件”类评价细则举例,由于TRL6是针对产品正样(系统级)进行评价的,若只针对TRL6进行评价说明,会忽略TRL4关键功能试样/模块和TRL5产品初样(部件级)的工作,导致关键技术元素(核心部件)研制不力,造成项目延误或目标实现困难。正确的评价方式应该是逐级分析评价TRL4(关键功能试样/模块)、TRL5(部件级)、TRL6(系统级)。







04







佐证材料错误或缺失





出现这类问题的主要原因是项目单位对各技术就绪度等级的具体要求未理解透彻,导致提供了错误的证明材料或产生缺项。另一方面,部分由高校、科研院所牵头/参与的项目,对于各关键部件/技术的开发过程没办法做到像企业那么规范,在进行研发过程材料整理时也会出现证明材料错误或缺失的情况。







05







项目前期未组织进行系统梳理和统筹









图1 规范化的佐证材料归集

 













 










 









 










技术就绪度评价步骤



 





根据技术就绪度评价指引文件的要求,评价步骤如下表所示。完成评价后将该项目的“技术就绪度评价信息表”和逐级评价的佐证材料上传至“广东省科技业务管理阳光政务平台”,经过专业评价机构评审后给出最终的评审结论。

















 










 









 










科鉴检测服务案例



 





科鉴检测目前已为国家和广东省多项重点领域研发计划项目提供了项目技术就绪度评价服务,积累了众多工程经验,如有相关需求可联系科鉴检测 文武(咨询电话:18819463201),部分项目清单如下表3所示:





  • 分类:公司新闻
  • 作者:
  • 来源:
  • 发布时间:2024-10-26 15:39
  • 访问量:
详情

自十三五以来,技术就绪度(TRL)评估工作成为了整个广东省重点领域研发计划项目的亮点,技术就绪度评价工作如能扎实开展,有助于解决我国当前普遍存在的科研成果转化和落地的难题。

科鉴检测已为国家和广东省多项重点领域研发计划项目提供了项目技术就绪度评价服务,还包括项目中期检查测试、项目结题验收测试,覆盖功能性能测试、环境试验、可靠性试验、软件测评、安全与电磁兼容测试等方面。下面就广东省重点领域研发计划项目技术就绪度评价方法与注意事项作详细解读。

 

 

 

技术就绪度评价要求和标准

 

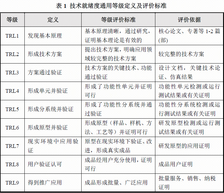
根据广东省重点领域研发计划项目申报指南的要求,立项时项目技术就绪度应不低于3级,结题时项目技术就绪度应至少提升3级以上,即不低于6级。技术就绪度通用等级定义及评价标准如下表所示:

图片

自十二五国家科技部主管单位在重大科学仪器专项推广技术就绪度评估工作以来,技术就绪度概论和评价方法已在项目中试点开展并逐步推广,帮助项目单位初步了解和应用了该工具方法。广东省科技厅紧跟国家科技部门步伐,在省重点研发计划项目中也推出了技术就绪度评价规范并逐步推广使用。

工信部电子五所(中国赛宝实验室)被广东省科技厅指定为重点研发计划项目技术就绪度评估的审查专家单位,进一步优化了评价细则,逐步形成了一套明确的把关尺度。按照项目交付成果类型,将项目关键技术/成果分为一般硬件、软件、平台服务等类别开展TRL等级评价。在开展TRL评价时,根据项目技术成果类型,选择恰当的TRL评价类型及细则,进行技术就绪度评价。

01

一般硬件

“一般硬件”类型包括了大部分工业领域产品研发任务。如高端电子信息、先进制造与自动化、新能源与新材料等领域的硬件产品研发,以及与具体硬件相关的技术研究,评价细则见附件一。

02

软件

“软件”类型包括了所有领域的产品研发任务,如人工智能技术与软件、 工业领域软件处理工具、移动互联网和大数据领域的公共服务等,以及与具体软件相关的技术研究,评价细则见附件二。

03

平台服务

“平台服务”类型包括所有领域的能力建设及服务任务,如实验室建设、基地建设、支撑平台服务、协同创新机构建设等,评价细则见附件三。

 

 

 

技术就绪度评价注意事项

 

技术就绪度的本质是要求按照产品开发流程开展研发工作,识别、管控和解决好关键技术元素,使项目技术就绪度等级达到目标要求。要达到预期的技术就绪度级别需要注意以下工作要点:

(1)加强关键技术元素(对项目具有重大影响和技术风险的工作单元)的识别和管控,确保关键技术问题在规定的时间和经费目标内得到有效管控和解决,更好地解决国产化问题和卡脖子技术;

(2)形成一套设计、工程化、产业化成果文件,使科研成果物更加产品化(包括产品技术规格书、设计方案、工程化图纸、生产制造评估分析、成套工艺文件、实物照片视频及重大应用场景、销售证据等);

(3)通过第三方验收测试,出具报告作为验收的重要证据。通常地,应完成软件的功能性能测试、部件的功能性能测试/环境适应性验证、整机的功能性能测试/环境适应性验证/可靠性验证。

做好以上工作,技术就绪度就自然达到了。

 

 

 

技术就绪度评价过程中可能存在的问题

 

在开展审查前,科鉴检测为多个项目提供了技术就绪度评价辅导和所需证据的筹备(测试)和完善工作,保障了各项目顺利通过技术就绪度审查。科鉴检测根据已有的广东省重点领域研发计划项目的技术就绪度检查和验收经验,各项目承担单位在开展技术就绪度自评价的过程中可能会出现以下问题:

01

项目前期未组织进行系统梳理和统筹

当前绝大多数项目单位存在这个问题,主要是缺乏经验,不知道怎么梳理和统筹。在项目前期,根据任务书指标表和技术就绪度评价指引文件,项目牵头单位应组织梳理项目目标成果物并明确各课题单位提交的时间节点。在目标成果物梳理过程中,项目牵头单位应初步识别整个项目的关键技术元素,与各课题单位进行讨论和补充,最终确定项目关键技术元素。确定目标成果物清单时应高度关注关键技术元素对应的目标成果物,确保关键技术元素满足对应TRL等级要求,项目牵头单位应将最终确定的目标成果物清单分发到各课题进行确认,督促各课题按节点提交。只有这个环节管理好了,项目牵头单位才有工程化和产业化的文件基础,否则,牵头单位的成果物可能会一大片空白。

02

关键技术元素识别不准确和不充分

按照技术就绪度评价指引文件的要求,关键技术元素应设别为对项目具有重大影响和技术风险的工作单元。对于硬件产品,关键技术元素可以是核心部件;对于软件产品,关键技术元素可以是关键算法或软件模块;对于方法研究,关键技术元素可以是方法体系中的关键技术方法;对于平台服务,关键技术元素可以是重要设备、人员或场地的建立。关键技术元素识别不准确和不充分,可能导致遗漏的关键技术元素得不到充分管理和较好解决,成为卡住项目进度和达成项目目标的拦路虎。

03

未逐级评价,直接跨越到目标级别评价

典型常见的错误是结题验收前只针对目标级别的要求进行符合性说明。以“一般硬件”类评价细则举例,由于TRL6是针对产品正样(系统级)进行评价的,若只针对TRL6进行评价说明,会忽略TRL4关键功能试样/模块和TRL5产品初样(部件级)的工作,导致关键技术元素(核心部件)研制不力,造成项目延误或目标实现困难。正确的评价方式应该是逐级分析评价TRL4(关键功能试样/模块)、TRL5(部件级)、TRL6(系统级)。

04

佐证材料错误或缺失

出现这类问题的主要原因是项目单位对各技术就绪度等级的具体要求未理解透彻,导致提供了错误的证明材料或产生缺项。另一方面,部分由高校、科研院所牵头/参与的项目,对于各关键部件/技术的开发过程没办法做到像企业那么规范,在进行研发过程材料整理时也会出现证明材料错误或缺失的情况。

05

项目前期未组织进行系统梳理和统筹

图片

图1 规范化的佐证材料归集

 

 

 

 

技术就绪度评价步骤

 

根据技术就绪度评价指引文件的要求,评价步骤如下表所示。完成评价后将该项目的“技术就绪度评价信息表”和逐级评价的佐证材料上传至“广东省科技业务管理阳光政务平台”,经过专业评价机构评审后给出最终的评审结论。

图片

 

 

 

科鉴检测服务案例

 

科鉴检测目前已为国家和广东省多项重点领域研发计划项目提供了项目技术就绪度评价服务,积累了众多工程经验,如有相关需求可联系科鉴检测 文武(咨询电话:18819463201),部分项目清单如下表3所示:

图片
关键词:

扫二维码用手机看

服务热线

400 1089 880

网址:www.svtest.cn
邮箱:kj-sv@svtest.cn
传真:020-31707367
总部:广州开发区科学城玉树创新园J栋、G栋

公众号

关注公众号

这是描述信息

微信客服

版权所有 © 2024-2025  All Rights Reserved  广东科鉴检测工程技术有限公司 KEJIAN TESTING   粤ICP备2021012026号 粤ICP备2021012026号-2 粤ICP备2021012026号-3 粤ICP备2021012026号-4 粤ICP备2021012026号-5 技术支持:中科赛思